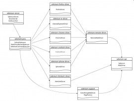
Selenium 3 发布计划 集成测试工具 Selenium下载 Selenium教程 软件更新资讯 Selenium 3 发布计划 集成测试工具 Selenium下载 Selenium教程 2014年8月11日 Details